Aller au contenu principal
Mountaincode

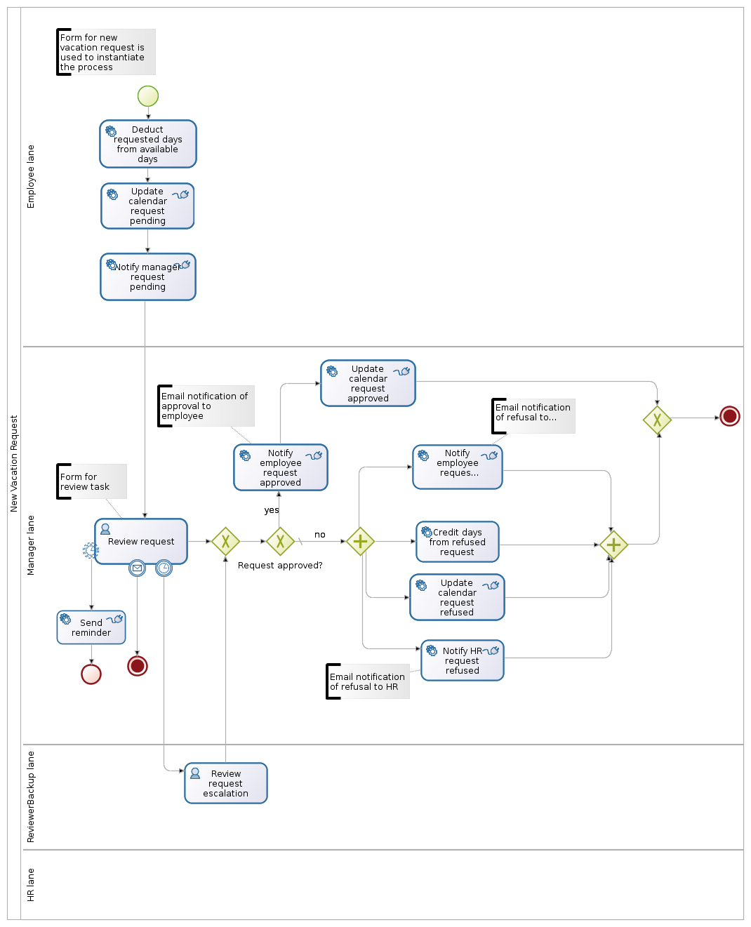
Autre spécialité que j'ai pu développer au cours de mes précédentes experience est la modélisation des processus metier, notament en utilisant le très puissant outil BonitaSoft

Ces outils offrent une approche systématique et efficace pour visualiser, analyser et améliorer les flux de travail au sein de votre entreprise
La modélisation de processus métier vous permet de représenter visuellement les différentes étapes, les interactions et les décisions qui composent vos processus opérationnels. En utilisant des notations standardisées telles que BPMN (Business Process Model and Notation), vous pouvez créer des modèles clairs et compréhensibles, facilitant la communication et la collaboration entre les équipes.
L'automatisation des processus est l'un des principaux avantages de ces outils.
Une fois que vous avez modélisé vos processus, vous pouvez les configurer pour qu'ils s'exécutent automatiquement, en respectant les règles et les délais définis.
Cela permet d'éliminer les tâches manuelles et les erreurs, d'accélérer les flux de travail et d'améliorer l'efficacité opérationnelle.
En automatisant vos processus métier, vous pouvez également obtenir une visibilité en temps réel sur leur progression. Des tableaux de bord et des rapports détaillés vous permettent de suivre et d'analyser les performances de vos processus, d'identifier les goulots d'étranglement, d'optimiser les étapes critiques et de prendre des décisions éclairées pour améliorer continuellement vos opérations.

Les outils de modélisation de processus métier favorisent également la collaboration au sein de votre organisation. En permettant à toutes les parties prenantes de comprendre et de contribuer aux processus, vous pouvez encourager l'alignement, l'efficacité et la responsabilité. Les équipes peuvent travailler ensemble pour identifier les améliorations potentielles, proposer des idées novatrices et mettre en œuvre des solutions plus rapidement.
L'intégration est un autre avantage clé de ces outils. Vous pouvez les connecter à d'autres systèmes et applications, tels que vos logiciels de gestion, vos bases de données et vos services web, pour créer un écosystème numérique cohérent et fluide. Les informations circulent ainsi de manière transparente entre les différents systèmes, améliorant l'efficacité des processus et garantissant la cohérence des données.
En utilisant des outils de modélisation de processus métier, vous bénéficiez également de la flexibilité nécessaire pour répondre aux changements et aux évolutions de votre entreprise. Vous pouvez facilement adapter et ajuster vos processus en fonction des nouvelles exigences, des opportunités commerciales et des demandes des clients. Cela vous permet d'être agile et réactif dans un environnement en constante évolution.

Quelle que soit la taille ou le secteur d'activité de votre entreprise, les outils de modélisation de processus métier offrent des avantages significatifs en termes d'efficacité, de qualité et d'innovation. Ils vous permettent de visualiser, d'automatiser et d'optimiser vos processus opérationnels, ce qui se traduit par une meilleure productivité, une réduction des coûts et une expérience client améliorée.